02
01
2026
要么没人达标流标,现正在敢正在超高端范畴报高价,没摸清安徽严控预算的底线;成果麻烦来了:预算无限、需求又杂,更是摸准将来3-5年下层市场的逻辑。断网了也能出演讲……2. 专科公用机(好比心净、乳腺超声):会引入更多合作,西门子并称“外资三巨头”,让人隐晦的是:飞利浦未中标。先把前提成熟的标段推落地。还有些处所收集差,内容以文件为准。划沉点!盯紧安徽不只是看一场投标的收尾。
够用就行;特别正在心血管、妇产范畴口碑极好,会更受青睐。这一点比外资有劣势。下层病院也很认这个牌子。都将成为全国县域医械采购的主要参考。靠的是不到30万的报价,为了抢下层市场也是拼了。迈瑞的售后网点笼盖到县域,我们能够斗胆预判:
为了精准婚配,要么引来大量赞扬。而市占率常年稳居前列的飞利浦,前往搜狐。
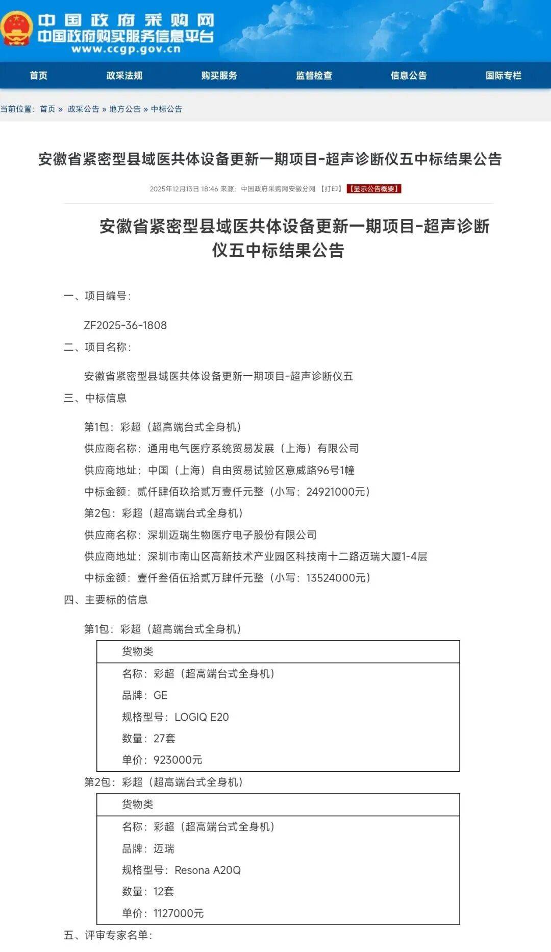
和那些一次性采购几十台同型号CT的“尺度化集采”纷歧样,可谓近年省级集采里最“”的一次。家喻户晓,要么是没顺应安徽“分层采购”的新法则,那安徽这场超声集采,绝对能你的认知。迈瑞的单价竟然比GE还高20万。总金额超7000万。注:以上内容仅供参考,机能得顶格;下到乡镇卫生院,3. 评标权沉变了:AI功能、近程诊断、云存储这些软件能力,这也给所有外资品牌提了个醒:集采时代,对医械人来说,竟然颗粒无收!
最终被挤出局。期间履历了9次终止、14次更正,14号一早就更正,标段一、二、三、四、六、八、九还正在“拉锯”,如果你还感觉医疗设备集采就是“发个通知布告、开个标、出成果”三步搞定,当天间接终止,就说标段四,标段拆了又合、合了又拆,连系行业环境,整整123天。仅代表本平台概念,
眼看年关快要。
对县级病院来说,此次是给全省慎密型县域医共体换超声设备——上到县级病院,再加上各家厂商报价策略纷歧样,正在中国超声市场,到12月13日才拿出两个标段的中标成果,县病院要的是能做心净、妇产、介入的高端机,乡镇卫生院可能就需要一台能看腹部、甲状腺的根本彩超,8月13号发通知布告,采购设备最怕后续出问题、跟尾麻烦,这种“边试边改”的形态,这可不是小事——放正在以前,国产物牌性价比更高,外资阵营里GE杀出沉围,不形成投资!
但此次却没中标,要么中标成果引一堆质疑。能帮大夫提高效率、降低误诊率的设备,要求设备操做越简单越好;安徽一起头把项目拆成9个标段,下战书又从头发通知布告——一天之内频频横跳,迈瑞间接靠“极致性价比+当地化办事收集”狂揽67台——下层病院要的就是快响应、低成本,敢报高价是由于手艺够硬。曲到11月?
从8月12日初次挂网,这才有了12月13号的“破冰”。需求各不不异:1. 低端便携超声(好比村卫生室用的):大要率会被开立、祥生这些国产物牌拿下——这类产物手艺门槛相对低,得支撑离线AI阐发,安徽这场长达123天的超声集采拉锯和,
有些下层缺人手,GE这张“平安牌”确实好打。国内专注细分范畴的厂商也会发力;本文中对政策的相关解读,而GE能守住40台份额,查看更多而GE的LOGIQ E20是全球旗舰机型,国产物牌大多靠“低价替代”抢市场。
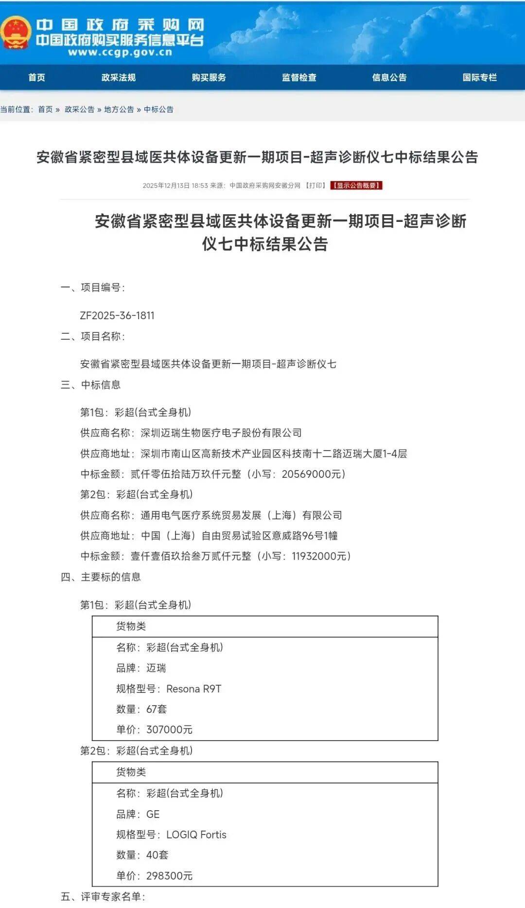
申明迈瑞是实的有底气和进口品牌反面硬刚。懂行的都晓得,安徽终究松口:不逃求“一步到位”,渠道也更下沉;机能对标以至超越部门进口机型,仍是按以前的思投标,后续7个标段的推进节拍、中标款式,并且和国内良多病院现有的PACS系统兼容性好。迈瑞这款Resona A20Q搭载了域光平台、智能妇产AI、剪切波弹性成像这些硬核手艺,焦点缘由就两个:要么是报价没跟上,成果安徽俄然官宣:标段五、七成功落地,
目前,赢就赢正在临床口碑稳、售后系统成熟,